公司简介 产品展示 环保资讯 品质保证 联系我们  
产 品 分 类
Products
电子连接线
Connectors Wire
摇控器
Remote control
环 保 资 讯
ROHS
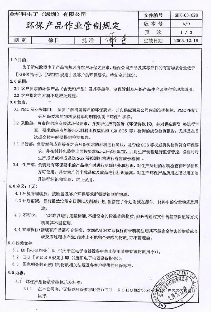
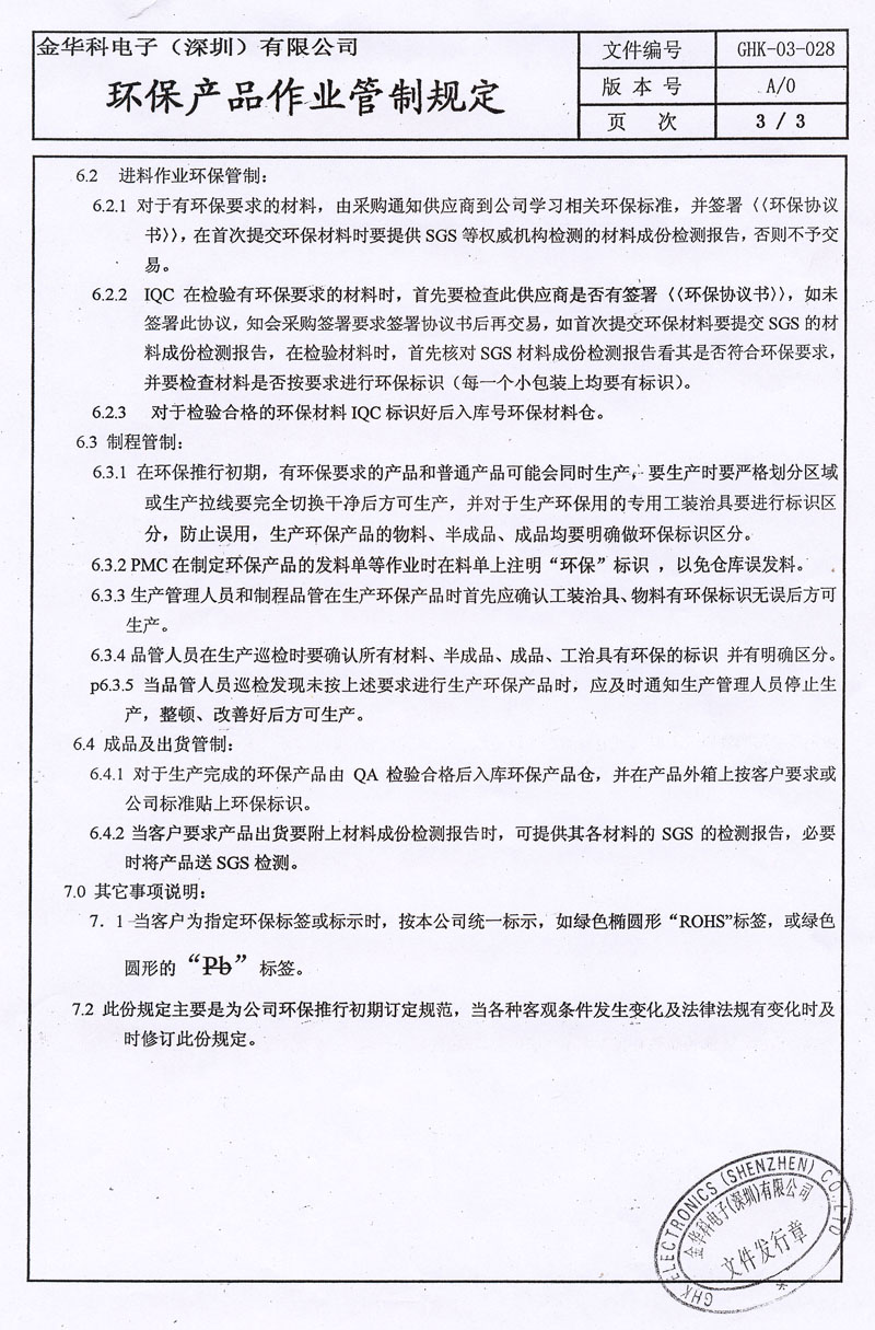
环保产品作业管制
  ROHS process
产品 SGS 认证
SGS Certificate
品 质 保 证
Quality
ISO9001.2000 认证
  ISO 9001:2000 Certificate
品质管理机构图
Organization of Quality
联 系 方 式
  联系电话:(86-755)28778216
      (86-755)28777996
  公司传真:(86-755)28777456
  E-mail:
  联系地址:深圳市龙岗区坂田
     金华工业村一栋 3-6 楼
 
环保产品作业管制  
环保管制-1
环保管制-2
 
环保管制-3
 
版权所有 | 金华科电子(深圳)有限公司